Montaż pompy ciepła
Moderator: Redakcja e-instalacje.pl
Re: Montaż pompy ciepła
Witam. Chciałbym założyć niewielką pompę gruntową aby w okresie letnim grzać CWU a zimą ogrzewać także dom , zwłaszcza wiosną i jesienią. Kiedy będą większe mrozy opalać drzewem. Przy łagodnych temperaturach na zewnątrz nie bawił bym się w przepalanie tylko sprawę załatwiła by PC. Jestem na razie w trakcie budowy wymiennika gruntowego
3x160m PE 100 32x2,4.
3x160m PE 100 32x2,4.
-
Tomasz_Brzeczkowski
- Superużytkownik

- Posty: 24712
- Rejestracja: 16 mar 2006, 13:07
- Lokalizacja: Warszawa
Re: Montaż pompy ciepła
Przepalanie drewnem... pompa gruntowa...ignac pisze:Witam. Chciałbym założyć niewielką pompę gruntową aby w okresie letnim grzać CWU a zimą ogrzewać także dom , zwłaszcza wiosną i jesienią. Kiedy będą większe mrozy opalać drzewem. Przy łagodnych temperaturach na zewnątrz nie bawił bym się w przepalanie tylko sprawę załatwiła by PC. Jestem na razie w trakcie budowy wymiennika gruntowego
3x160m PE 100 32x2,4.
samochód na korbę? Telefon na tarczę?
rekuperacja od 1989r
-
Konsultant Viessmann
- Superużytkownik

- Posty: 672
- Rejestracja: 25 paź 2015, 9:14
Re: Montaż pompy ciepła
Witaj, skoro planujesz gruntową pompę ciepła, to może w całości można zrezygnować z ogrzewania drewnem?ignac pisze:Witam. Chciałbym założyć niewielką pompę gruntową aby w okresie letnim grzać CWU a zimą ogrzewać także dom , zwłaszcza wiosną i jesienią. Kiedy będą większe mrozy opalać drzewem. Przy łagodnych temperaturach na zewnątrz nie bawił bym się w przepalanie tylko sprawę załatwiła by PC. Jestem na razie w trakcie budowy wymiennika gruntowego
3x160m PE 100 32x2,4.
Gruntowa pompa ciepła może w całości pokryć Ci zapotrzebowanie na cwu i co.
Pytanie tylko, jaką masz instalację w budynku: ogrzewanie podłogowe, czy tradycyjne grzejniki?
Re: Montaż pompy ciepła
Nie ważne co on tam ma. Jak forumowa jęczy... tego nie montował to jest na 100 procent zjebunda i drogo i nieefektywnie i bez komfortu i dupsko ojsrane. Tylko rwać zęboma i montować ciepłe pumpy od brzęcza bo on nie ma za co pić. A poza tym jesteście tępi jak psia wyrwa. Kto to widział dzisiej montować gruntowe pumpy! One si nie nadajo do budownicTFUa!
-
Rafał Cichocki
- Zaawansowany

- Posty: 462
- Rejestracja: 12 cze 2013, 12:25
Re: Montaż pompy ciepła
Witam,
Jeżeli zastanawia się Pan nad wyborem sprawdzonej gruntowej pompy ciepła, zachęcam do zapoznania się z ofertą pomp ciepła marki Buderus z rodziny Logatherm. Bardziej szczegółowe informacje dostępne są na stronie internetowej: http://www.buderus.pl/produkty/kategori ... py-ciepla/
W sprawie doboru, wyceny oraz montażu zachęcam do kontaktu z jednym z autoryzowanych instalatorów naszej marki. Ich wyszukiwarkę w zależności od regionu można znaleźć na stronie www.buderus.pl. Możliwy jest również kontakt telefoniczny z autoryzowanym serwisem marki pod numerem infolinii: 801 777 008. Niektórzy z naszych instalatorów prowadzą również działalność wykonawczą z zakresu CO oraz mogą wykonywać odwierty pod kolektory.
Chętnie odpowiem na ewentualne pytania.
Pozdrawiam,
________________________________
Konsultant marki Buderus
Jeżeli zastanawia się Pan nad wyborem sprawdzonej gruntowej pompy ciepła, zachęcam do zapoznania się z ofertą pomp ciepła marki Buderus z rodziny Logatherm. Bardziej szczegółowe informacje dostępne są na stronie internetowej: http://www.buderus.pl/produkty/kategori ... py-ciepla/
W sprawie doboru, wyceny oraz montażu zachęcam do kontaktu z jednym z autoryzowanych instalatorów naszej marki. Ich wyszukiwarkę w zależności od regionu można znaleźć na stronie www.buderus.pl. Możliwy jest również kontakt telefoniczny z autoryzowanym serwisem marki pod numerem infolinii: 801 777 008. Niektórzy z naszych instalatorów prowadzą również działalność wykonawczą z zakresu CO oraz mogą wykonywać odwierty pod kolektory.
Chętnie odpowiem na ewentualne pytania.
Pozdrawiam,
________________________________
Konsultant marki Buderus
-
krystof.krol
- Początkujący

- Posty: 2
- Rejestracja: 08 paź 2017, 13:49
Re: Montaż pompy ciepła
Witam serdecznie,
Na wiosnę 2019 rozpoczynam budowę domu jednorodzinnego z poddaszem użytkowym 139 m2. W całości ogrzewanie podłogowe plus jedna drabinka w łazience. Przymierzam się
do gruntowej pompy ciepła z kolektorem pionowym. Na tą chwile zastanawiam się między 4 producentami: Nibe, Buderus, Viessman i Danfoss. Może moglibyście podzielić się informacjami jakiego wyboru dokonać.
dzięki wielkie
Na wiosnę 2019 rozpoczynam budowę domu jednorodzinnego z poddaszem użytkowym 139 m2. W całości ogrzewanie podłogowe plus jedna drabinka w łazience. Przymierzam się
do gruntowej pompy ciepła z kolektorem pionowym. Na tą chwile zastanawiam się między 4 producentami: Nibe, Buderus, Viessman i Danfoss. Może moglibyście podzielić się informacjami jakiego wyboru dokonać.
dzięki wielkie
-
Tomasz_Brzeczkowski
- Superużytkownik

- Posty: 24712
- Rejestracja: 16 mar 2006, 13:07
- Lokalizacja: Warszawa
Re: Montaż pompy ciepła
Najbardziej efektywny i komfortowy jest mariaż podłogówki elektrycznej z pompą ciepła powietrze powietrze. Pompa taka ma COP minimum dwa razy większe od pomp grzejących wodę, by grzać potem nią dom, oraz dba o komfort latem. Poza tym, kosztuje znacznie mniej od kotła!krystof.krol pisze:Witam serdecznie,
Na wiosnę 2019 rozpoczynam budowę domu jednorodzinnego z poddaszem użytkowym 139 m2. W całości ogrzewanie podłogowe plus jedna drabinka w łazience. Przymierzam się
do gruntowej pompy ciepła z kolektorem pionowym. Na tą chwile zastanawiam się między 4 producentami: Nibe, Buderus, Viessman i Danfoss. Może moglibyście podzielić się informacjami jakiego wyboru dokonać.
dzięki wielkie
rekuperacja od 1989r
-
Rafał Cichocki
- Zaawansowany

- Posty: 462
- Rejestracja: 12 cze 2013, 12:25
Re: Montaż pompy ciepła
Witam,
Zachęcam również do zainteresowania się gruntowymi pompami ciepła z rodziny Logatherm Marki Buderus. Nasze pompy cechują się solidnym wykonaniem, posiadają wysokiej klasy sprężarkę i wymiennik ciepła. Gwarantuje to długą żywotność i wysoką sprawność wytwarzania energii cieplnej. Bardziej szczegółowe informacje dostępne są na stronie internetowej: http://www.buderus.pl/produkty/kategori ... py-ciepla/
W sprawie doboru, wyceny oraz montażu zachęcam do kontaktu z jednym z autoryzowanych instalatorów naszej marki. Ich wyszukiwarkę w zależności od regionu można znaleźć na stronie www.buderus.pl. Możliwy jest również kontakt telefoniczny z autoryzowanym serwisem marki pod numerem infolinii: 801 777 008.
Chętnie odpowiem na ewentualne pytania.
Pozdrawiam,
________________________________
Konsultant marki Buderus
Zachęcam również do zainteresowania się gruntowymi pompami ciepła z rodziny Logatherm Marki Buderus. Nasze pompy cechują się solidnym wykonaniem, posiadają wysokiej klasy sprężarkę i wymiennik ciepła. Gwarantuje to długą żywotność i wysoką sprawność wytwarzania energii cieplnej. Bardziej szczegółowe informacje dostępne są na stronie internetowej: http://www.buderus.pl/produkty/kategori ... py-ciepla/
W sprawie doboru, wyceny oraz montażu zachęcam do kontaktu z jednym z autoryzowanych instalatorów naszej marki. Ich wyszukiwarkę w zależności od regionu można znaleźć na stronie www.buderus.pl. Możliwy jest również kontakt telefoniczny z autoryzowanym serwisem marki pod numerem infolinii: 801 777 008.
Chętnie odpowiem na ewentualne pytania.
Pozdrawiam,
________________________________
Konsultant marki Buderus
Re: Montaż pompy ciepła
Witam. Czy moglibyście zerknąć na narysowany schemat. Chciałbym aby było można przełączać między PC a kotłem zasobnik CWU. Czy jest jakaś inna możliwość aby nie robić tego aż czterema zaworami ? Automatycznie to chyba ciężko będzie rozwiązać.
-
Tomasz_Brzeczkowski
- Superużytkownik

- Posty: 24712
- Rejestracja: 16 mar 2006, 13:07
- Lokalizacja: Warszawa
Re: Montaż pompy ciepła
Pompa ciepła grzejąca wodę, by potem grzać nią dom, to bez sensu! Nie dość że mamy straty na hydraulice to jeszcze delta T pomiędzy DZ a GZ jest tak duża, że COP leci na łeb. Poza tym nie ma chłodzenia i instalacja jest droższa!ignac pisze:Witam. Czy moglibyście zerknąć na narysowany schemat. Chciałbym aby było można przełączać między PC a kotłem zasobnik CWU. Czy jest jakaś inna możliwość aby nie robić tego aż czterema zaworami ? Automatycznie to chyba ciężko będzie rozwiązać.
Nie lepiej zrobić instalację HVAC? Jest tania komfortowa i zużywa 2 x mniej niż gruntowe pompy.
rekuperacja od 1989r
Re: Montaż pompy ciepła
Nie koniecznie, automatycznie też da się łatwo to rozwiązać:ignac pisze: Automatycznie to chyba ciężko będzie rozwiązać.
Fizyki uczymy się od Brzęczkowskiego, pierwszego na świecie wynalazcy silnika grawitacyjnego (perpetuum mobile).
Re: Montaż pompy ciepła
Nie rozumiem tego schematu. W jaki sposób będzie grzanie CWU z zasobnika, a na tym mi zależy. Gdy np. przepalę w kotle w lecie to po nagrzaniu bufora chciałbym ogrzać CWU. Może żle narysowałem ten schemat, zbiornik CWU stoi na ziemi więc grawitacyjnie nic nie pójdzie.
-
Tomasz_Brzeczkowski
- Superużytkownik

- Posty: 24712
- Rejestracja: 16 mar 2006, 13:07
- Lokalizacja: Warszawa
Re: Montaż pompy ciepła
Nie łączy się ogrzewania wody z ogrzewaniem domu!!! To inne parametry i czas pracy!ignac pisze:Nie rozumiem tego schematu. W jaki sposób będzie grzanie CWU z zasobnika, a na tym mi zależy. Gdy np. przepalę w kotle w lecie to po nagrzaniu bufora chciałbym ogrzać CWU. Może żle narysowałem ten schemat, zbiornik CWU stoi na ziemi więc grawitacyjnie nic nie pójdzie.
Kotłownie wykluczam, nie da się zrobić poprawnej instalacji HVAC z kotłem.
Poprawna oznacza zużycie do 20kWh/m2 w starym domu i połowa tego w nowym.
Poza tym, produkcja pomp ciepła jest znacznie tańsza niż kotłów, instalacja jest prostsza, dlatego lepiej i tanie jest zrobić instalację HVAC!
rekuperacja od 1989r
Re: Montaż pompy ciepła
Przecież ten schemat Ty rysowałeś. Przypomnę Twoje pytanie:ignac pisze:Nie rozumiem tego schematu.
Najpierw sprecyzujmy: chciałeś grzać pompą ciepła albo zasobnik cwu albo bufor do którego też jest podłączony kocioł. W każdym razie tak ja to zrozumiałem i tak przerobiłem schemat. Jak to będzie działać? A no w ten sposób.ignac pisze:Chciałbym aby było można przełączać między PC a kotłem zasobnik CWU. Czy jest jakaś inna możliwość aby nie robić tego aż czterema zaworami ?
Jeżeli chesz ogrzewać pompą ciepła zasobnik ciepłej wody to zawór trój drogowy powinien być tak ustawiony by ciepło z pompy poszło zaworem do góry i na górną część wężownicy w zasobniku ciepłej wody. Jeżeli będziesz chciał ogrzać bufor to zawór trój drogowy przełączy się na wprost odcinając zasobnik ciepłej wody i ciepło pójdzie na bufor.
Natomiast dodajesz jeszcze jeden problem o którym wcześniej nie pisałeś:
Dodając ten warunek schemat będzie wyglądał tak:ignac pisze:W jaki sposób będzie grzanie CWU z zasobnika, a na tym mi zależy. Gdy np. przepalę w kotle w lecie to po nagrzaniu bufora chciałbym ogrzać CWU.
Fizyki uczymy się od Brzęczkowskiego, pierwszego na świecie wynalazcy silnika grawitacyjnego (perpetuum mobile).
Re: Montaż pompy ciepła
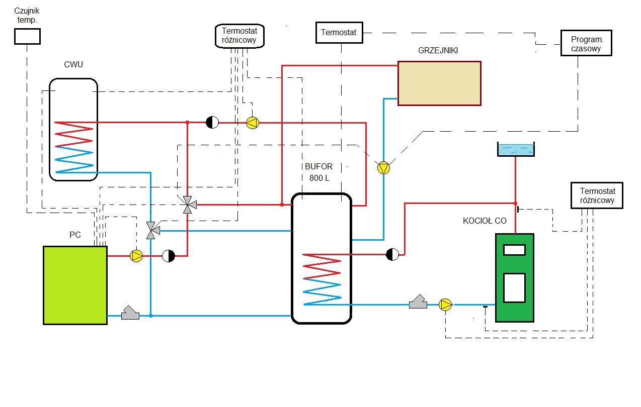
Witam.
Pisząc, że nie rozumiem tego schematu chodziło mi, że nie widziałem możliwości grzania CWU z bufora.
Może trochę nie zrozumiale ale opisałem o co mi chodzi w tym zdaniu ,, Chciałbym aby było można przełączać między PC a kotłem zasobnik CWU " . Mogłem to napisać inaczej np chciałbym ogrzewać zasobnik CWU z pompy ciepła lub z bufora.
Myślałem wcześniej, że da się to rozwiązać pompami ale widzę, że łatwiej będzie na zaworach trójdrożnych.
Po przeanalizowaniu Twoich schematów dodałem drugi zawór trójdrożny aby można też przełączyć powrót . Z zasobnika CWU przy grzaniu kotłem lepiej go przełączyć w górną część bufora.
Trochę posiedziałem nad schematem i takie coś mi wyszło. Czy jest sens to tak komplikować?
Dzięki za pomoc.
Pozdrawiam.
Pisząc, że nie rozumiem tego schematu chodziło mi, że nie widziałem możliwości grzania CWU z bufora.
Może trochę nie zrozumiale ale opisałem o co mi chodzi w tym zdaniu ,, Chciałbym aby było można przełączać między PC a kotłem zasobnik CWU " . Mogłem to napisać inaczej np chciałbym ogrzewać zasobnik CWU z pompy ciepła lub z bufora.
Myślałem wcześniej, że da się to rozwiązać pompami ale widzę, że łatwiej będzie na zaworach trójdrożnych.
Po przeanalizowaniu Twoich schematów dodałem drugi zawór trójdrożny aby można też przełączyć powrót . Z zasobnika CWU przy grzaniu kotłem lepiej go przełączyć w górną część bufora.
Trochę posiedziałem nad schematem i takie coś mi wyszło. Czy jest sens to tak komplikować?
Dzięki za pomoc.
Pozdrawiam.
